Home / Установка и обновление конфигурации / Переход на использование решения БИТ.ФИНАНС

Переход на использование решения БИТ.ФИНАНС


Рассмотрим вариант перехода на решение «БИТ.ФИНАНС для 1С: Бухгалтерия предприятия».

Переход можно осуществить следующими способами:

  1. Создать новую рабочую базу, воспользовавшись комплектом поставки, и в ней вести учет.

  2. Объединить конфигурацию уже существующей рабочей базы с конфигурацией решения «БИТ.ФИНАНС».

Первый способ обычно применяется в том случае, если раньше учет не велся или для ведения учета в Вашей организации использовались другие учетные системы.

Второй способ применим в том случае, если используемая учетная система является одной из типовых учетных систем 1С, на базе которых поставляется решение «БИТ.ФИНАНС». 

Например, в нашем случае, если учет велся на основе типовой конфигурации «1С: Бухгалтерия предприятия, редакция 3.0», то следует приобрести решение «БИТ.ФИНАНС для 1С: Бухгалтерия предприятия».

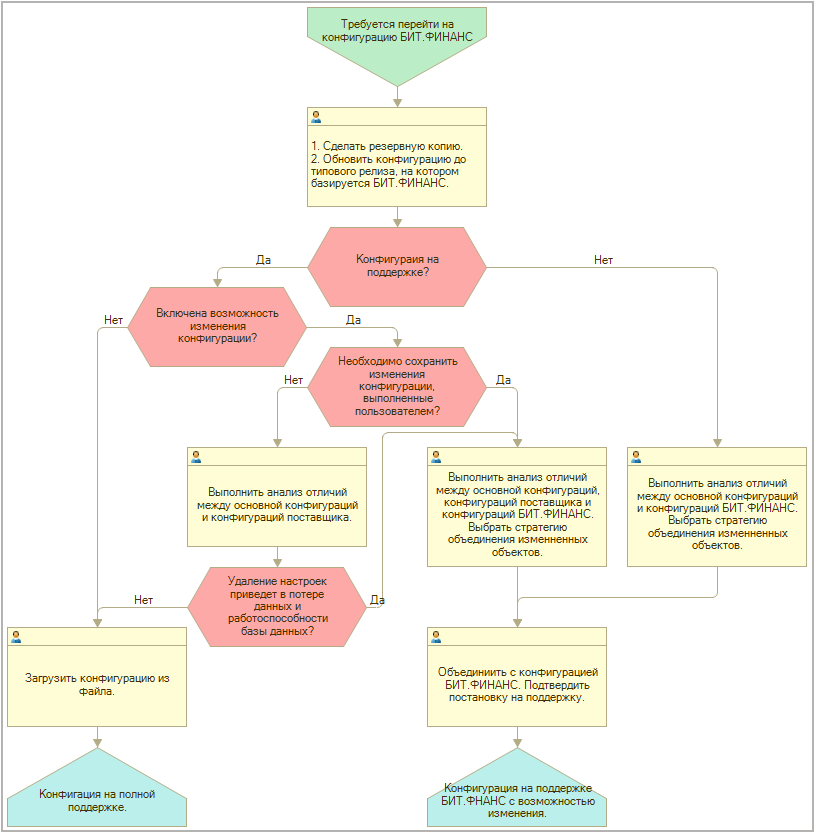
Перед обновлением необходимо определить, стоит ли конфигурация на поддержке у поставщика. Здесь возможны следующие варианты:

Чтобы определить, какой режим поддержки используется в Вашей конфигурации, необходимо открыть информационную базу в режиме Конфигуратор, в главном меню выбрать
«Конфигурация» -> «Поддержка»->«Настройка поддержки…»



При переходе на продукт БИТ.ФИНАНС руководствуйтесь следующей схемой.






     RSS of this page

    4567  https://www.bitfinance.ru/ , kazna@1cbit.ru