Home / Управление закупками

Управление закупками


Примечание: Данный функционал доступен только для конфигурации «БИТ.ФИНАНС: Холдинг».


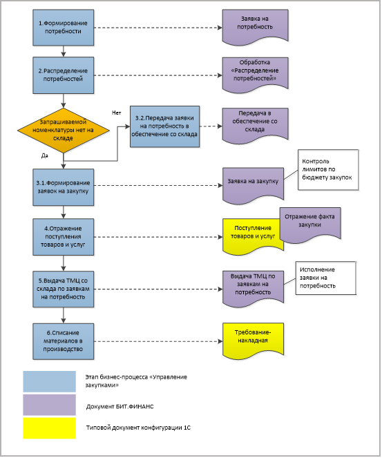
Подсистема «Управление закупками» предоставляет возможности для оперативного планирования закупок на основании потребностей центров финансовой ответственности компании в материально-технических ресурсах, оборудовании и услугах. Схема бизнес-процесса управления закупками в системе «БИТ.ФИНАНС» выглядит следующим образом:









 RSS of this page

4567  https://www.bitfinance.ru/ , kazna@1cbit.ru